
Effect of Staphylea bumalda Leaf Extracts on Macrophage Activation through Toll-Like Receptor 2 and Toll-Like Receptor 4-dependent c-Jun N-terminal Kinase Activation
; Ho Jun Son2
; Joo Ho Yeo3
; Ju Hyeong Yu4
; Min Yeong Choi5
; Jae Won Lee6
; Jueng Kyu Baek7 ; Jin Boo Jeong8, †
This is an open access article distributed under the terms of the Creative Commons Attribution Non-Commercial License (http://creativecommons.org/licenses/by-nc/3.0/) which permits unrestricted non-commercial use, distribution, and reproduction in any medium, provided the original work is properly cited.
Abstract
The leaves of Staphylea bumalda (S. bumalda), a deciduous tree distributed in Korea, China, and Japan, are used to treat respiratory diseases or inflammation. However, the immune-enhancing activity of S. bumalda leaves has yet to be examined. Thus, we investigated the effect of water extracts of S. bumalda leaves (SBL) on macrophage activity using RAW264.7 mouse macrophage cells.
SBL increased the production of immunomodulators such as NO, iNOS, IL-1β, IL-6, TNF-α, and MCP-1 and activated the phagocytic activity of RAW264.7 cells. SBL-mediated production of immunomodulators in RAW264.7 cells was blocked by inhibition of TLR2 and TLR4 and was attenuated by JNK inhibition. Moreover, SBL increased JNK phosphorylation, while inhibition of TLR2 and TLR4 blocked SBL-mediated JNK phosphorylation. These results suggest that SBL activates JNK through stimulating TLR2 and TLR4 in macrophages to induce immunomodulator production. In lipopolysaccharide-stimulated RAW264.7 cells, SBL inhibited the overproduction of immunomodulators.
Given these results, SBL showed immunostimulatory activity under normal conditions and immunosuppressive activity during LPS-induced excessive immune response.
Keywords:
Staphylea bumalda, Macrophage Activation, Immune Enhancement, ImmunityINTRODUCTION
Staphylea bumalda (S. bumalda, Staphyleacease) is a deciduous tree distributed in Korea, China, and Japan. The wood of S. bumalda is used in pegs, chopsticks, and firewood, and its young leaves are used for food. It was recently reported that the flower buds of S. bumalda exert neuroprotective activity against oxidative damage (Zhang et al., 2018). Although young S. bumalda leaves are used to treat respiratory diseases and inflammation, no scientific research has been conducted on the biological activity of S. bumalda.
Humans are exposed to various pathogenic microorganisms and viruses throughout their lives, but the host immune system protects the human body from these attacks (Hong et al., 2017; Hirayama et al., 2018).
Macrophages are representative immune cells that can phagocytose infectious agents and present antigens (Geng et al., 2018; Hirayama et al., 2018). These functions of macrophages are enhanced by pathogenic microorganisms or viruses and by immune-enhancing factors such as interferons (IFNs). Activated macrophages secrete various immunomodulators, including nitric oxide (NO), inducible nitric oxide synthase (iNOS), interleukin-1β (IL-1β), interleukin-6 (IL-6), tumor necrosis factor-α (TNF-α), and monocyte chemoattractant protein-1 (MCP-1); phagocytose infectious agents, such as pathogenic microorganisms and viruses; and exert cytotoxicity against cancer cells (Cheng et al., 2010; Liu et al., 2016; Gong et al., 2017). Furthermore, these immunomodulators secreted from activated macrophages increase the activity of helper T cells and natural killer cells (Lapaque et al., 2009; Guerriero, 2019) and promote B cell maturation and clone expansion, thus playing an important role in initial immune function (Craxton et al., 2003; Bordet et al., 2019).
Thus, macrophage activation is known to strengthen the body’s immune system by contributing to innate and adaptive immune responses (Hirayama et al., 2018). In addition, exploratory studies have been conducted to identify various natural products that induce macrophage activation (Cheng et al., 2010; Liu et al., 2016; Hong et al., 2017; Geng et al. 2018; Hirayama et al., 2018).
In this study, the effect of S. bumalda leaf extracts (SBL) on the production of immunomodulators in macrophages was evaluated and the related mechanisms of action were elucidated to investigate the immune-enhancing activity of SBL, thus contributing to the search for natural products that induce macrophage activation.
MATERIALS AND METHODS
1. Chemical reagents
N-acetyl-L-cysteine (NAC, ROS scavenger), 3-(4,5-dimethylthiazol-2-yl)-2,5-diphenyltetrazolium bromide (MTT), SB203580 (p38 inhibitor), PD98059 (ERK1/2 inhibitor), SP600125 (JNK inhibitor), BAY 11-7082 (IKK inhibitor), TAK-242 (Toll-like receptor 4 [TLR4] inhibitor), lipopolysaccharide (LPS), and neutral red were purchased from Sigma-Aldrich (St. Louis, MO, USA). C29 (TLR2 inhibitor) was purchased from BioVision (Milpitas, CA, USA). Primary antibodies against p-JNK, total-JNK, and β-actin and secondary antibody against anti-rabbit were purchased from Cell Signaling Technology (Beverly, MA, USA).
2. Cell culture
Cells were cultured according to a previous method with some modifications (Hong et al., 2017). Briefly, RAW264.7 mouse macrophage cells were purchased from the American Type Culture Collection (Manassas, VA, USA) and cultured using Dulbecco's Modified Eagle’s medium (DMEM)/F-12 1 : 1 modified medium (Lonza, Walkersville, MD, USA) mixed with 10% fetal bovine serum (Hyclone Laboratories Inc., Logan, UT, USA), 100 U/㎖ penicillin, and 100 ㎍/㎖ streptomycin (Gibco BRL, Grand Island, NY, USA) at 37℃ under a humidified atmosphere of 5% CO2.
3. SBL preparation
S. bumalda leaves (FMCSbHC1908 1 - FMCSbHC1908 3) were provided by Forest Medicinal Resources Research Center, Korea. The leaves were washed 2 - 3 times with distilled water, dried with a freeze dryer, crushed using a grinder, and stored at -20℃.
After immersing 10 g of S. bumalda leaves in 200 ㎖ of distilled water, the mixture was extracted with stirring at room temperature for 3 days and then centrifuged at 12,000 rpm for 10 min, and the supernatant was collected and lypophilized. The water extracts (SBL) were kept at -80℃ until use. Before the experiment, SBL was dissolved in sterile water and administered to cells. The absence of endotoxin in SBL was verified using a Plant Endotoxin ELISA Kit (San Diego, CA, USA).
4. Determination of the contents of total phenolic compounds
The total phenolic compound contents were measured using the Folin-Ciocalteu assay (Park et al., 2008).
Briefly, 0.5 ㎖ of SBL (25 ㎎/㎖) was mixed with 0.5 ㎖ of 2 N Folin-Ciocalteu reagent for 5 min; then, 2 ㎖ of 7% (w/v) sodium carbonate was added. The mixtures were incubated for 90 min at room temperature. Then, the absorbance was measured at 750 ㎚ using a UV-Vis spectrophotometer (Human Co., Xma-3000PC, Seoul, Korea).
5. Determination of the contents of total flavonoid compounds
The total phenolic compound contents were measured according to a previous method with some modifications (Park et al., 2008).
Briefly, 20 ㎕ of SBL (25 ㎎/㎖), 80 ㎕ of distilled water, and 6 ㎕ of 5% NaNO2 were mixed for 5 min at room temperature. Then, 12 ㎕ of 10% AlCl3·6H2O was added, and the mixtures were incubated for 6 min at room temperature. Next, 40 ㎕ of 1 N NaOH was added, and then the mixtures were incubated for 11 min at room temperature. The absorbance was measured at 510 ㎚ using a UV-Vis spectrophotometer (Human Co., Xma-3000PC, Seoul, Korea).
6. Analysis of tannic acid from SBL
Tannic acid from SBL was analyzed using high-performance liquid chromatography (HPLC). For HPLC analysis, the Waters 1525 system with a Waters 2487-dual λ absorbance detector was used.
The column was equipped with the SUNFIRE C18 column (250 ㎜ × 4.6 ㎜). The binary mobile phase consisted of water containing 1% acetic acid (solvent A) and acetonitrile (solvent B). The flow rate was kept constant at 1.0 ㎖/min for a total run time of 33 min. The mobile phase was programmed consecutively in a linear gradient as follows: 0–10 min (90% A); 10–21 min (90% → 78% A); 21 min - 23 min (78% → 50% A); 23 min - 25 min (50% → 10% A); 25 min - 30 min (10% →90% A), and 30 min - 33 min (90% A). The injection volume of the extract was 10 ㎕. The elution was monitored at 280 ㎚. Tannic acid in SBL was identified by the chromatogram of the analytical tannic acid standard.
7. Cell viability
The MTT assay was performed according to a previous method with some modifications (Geng et al., 2018) to evaluate the cytotoxicity of SBL against RAW264.7 cells.
Briefly, after culturing RAW264.7 cells (1 × 104 cells/well) in a 96-well plate for 24 h, cells were treated with various SBL concentrations and cultured for an additional 24 h. After 24 h, 50 ㎕ of MTT solution (1 ㎎/㎖) was added to each well and incubated for an additional 4 h. The cell culture medium was removed, and 100 ㎕ of dimethyl sulfoxide was added to elute the resulting crystals from the wells. The absorbance was measured at 570 ㎚ using a UV-Vis spectrophotometer (Human Co., Xma-3000PC, Seoul, Korea).
8. Neutral red uptake assay
The neutral red uptake assay has been widely used to measure phagocytosis by macrophages (Wang et al., 2018).
Thus, this assay was performed to evaluate the effect of SBL on phagocytosis in macrophage cells. Briefly, after culturing cells (2 × 105 cells/well) in a 12-well plate for 24 h, cells were treated with various SBL concentrations and cultured for an additional 24 h. After 24 h, each well was washed 3 times with 1× phosphate-buffered saline (PBS), and 1 ㎖ of a 0.01% neutral red solution was added to each well and incubated for an additional 2 h. Subsequently, each well was washed 3 times 1× PBS, and then 1 ㎖ of cell lysis buffer (ethanol acid : acetic acid = 1 : 1) was added to elute the neutral red absorbed by the cells.
The absorbance was measured at 540 ㎚ using a UV-Vis spectrophotometer (Human Co., Xma-3000PC, Seoul, Korea).
9. Griess assay
The Griess assay was performed according to a previous method with some modifications (Hong et al., 2017) to evaluate the effect of SBL on NO production in the cells.
Briefly, after culturing cells (2 × 105 cells/well) in a 12-well plate for 24 h, cells were treated with various SBL concentrations and cultured for an additional 24 h. Next, 100 ㎕ of the cell culture medium was collected and reacted with the same amount of Griess reagent (Sigma-Aldrich Co., St. Louis, MO, USA) at room temperature for 15 min. The absorbance was measured at 540 ㎚ using a UV-Vis spectrophotometer (Human Co., Xma-3000PC, Seoul, Korea).
10. Determination of IL-1β, IL-6, and TNF-α
After culturing RAW264.7 cells (2 × 105 cells/well) in a 12-well plate for 24 h, cells were treated with various SBL concentrations and cultured for an additional 24 h.
The levels of IL-1β, IL-6, and TNF-α were measured using ELISA kits for mouse IL-1β (Invitrogen, Carlsbad, CA, USA), mouse IL-6 and mouse TNF-α Cayman Chemical, Ann Arbor, MI, USA), respectively, according to the manufacturers’ protocols.
11. Western blot analysis
Western blot analysis was performed according to a previous method with some modifications (Hong et al., 2017).
Briefly, after all treatments were completed, the cells were washed 3 times with cold 1× PBS, recovered with a radioimmunoprecipitation assay buffer (Boston Bio Products, Ashland, MA, USA) containing protease inhibitor and phosphatase inhibitor (Sigma-Aldrich Co., St. Louis, MO, USA) to extract proteins, and incubated at 4℃ for 30 min. After centrifugation at 15,000 rpm at 4℃ for 10 min, the supernatant was collected, and the protein was quantitatively analyzed using the BCA protein assay (Thermo Scientific Inc., Waltham, MA USA).
Subsequently, proteins were separated by sodium dodecyl sulfate-polyacrylamide gel electrophoresis and then transfered to a polyvinylidene fluoride membrane, which was blocked for 1 h by stirring at room temperature with blocking buffer [Tris-buffered saline containing 0.05% Tween 20 (TBS-T) and 5% non-fat dry milk]. After washing the membrane with TBS-T, it was treated with specific primary antibodies in 0.05% TBS-T containing 5.00% bovine serum albumin and incubated for 16 h with stirring at 4℃.
Subsequently, the membrane was washed with TBS-T and continuously treated with secondary antibodies in 0.05% TBS-T containing 5.00% non-fat dry milk by stirring at room temperature. After washing the membrane with TBS-T, chemiluminescence was detected with ECL Western Blotting Substrate (Amersham Biosciences Co., Piscataway, NJ, USA) and visualized using the LI-COR C-DiGit Blot Scanner (Li-COR Biosciences Inc., Lincoln, NE, USA). Western blot band densities were calculated using the UN-SCAN-IT gel version 5.1 software (Silk Scientific Inc., Orem, UT, USA).
12. Reverse transcription polymerase chain reaction (RT-PCR)
RT-PCR analysis was performed according to a previous method with some modifications (Geng et al., 2018).
Briefly, after all treatments were completed, total RNA was separated from cells using a RNeasy Mini Kit (Qiagen, Valencia, CA, USA) and was quantitatively analyzed. Then, cDNA was synthesized from 1 ㎍ of total RNA using a Verso cDNA Kit (Thermo Scientific Inc., Pittsburgh, PA, USA). PCR was performed using a PCR Master Mix Kit (Promega, Madison, WI, USA) and the primer presented in Table 1.
The PCR results were visualized using agarose gel electrophoresis. The density of mRNA bands was calculated using UN-SCAN-IT gel version 5.1 (Silk Scientific Inc., Orem, UT, USA).
13. Statistical analysis
All experiments were performed in triplicate. Data are presented as the mean ± standard error of the mean. Data analysis was carried out using SPSS software (version 19.0, IBM Co., Armonk, NY, USA).
One-way analysis of variance was considered as indicating a significant difference followed by Tukey's honestly significant difference test was used to compare differences among groups (p < 0.05).
RESULTS
1. SBL promotes the production of immunomodulators in RAW264.7 cells
To evaluate the effect of SBL on the production of immunomodulators in macrophages, the levels of NO, iNOS, IL-1β, IL-6, TNF-α, and MCP-1 were investigated after treating cells with SBL for 24 h.
As shown in Fig. 1A, SBL increased NO production in a concentration-dependent manner. Since an excessive NO level results in macrophage death (Taylor et al., 2003), the cytotoxicity of SBL toward macrophages was evaluated. As shown in Fig. 1B, SBL showed no cytotoxicity.
Effect of SBL on the activation of RAW264.7 cells. RAW264.7 cells were treated with the indicated concentrations of SBL for 24 h. (A): NO level was measured using Griess assay. (B): Cell viability was measured using MTT assay. (C): mRNA level was measured using RT-PCR analysis. (D): Cytokine production was measured using ELISA kit. (E): phagocytic activity was measured using Neutral Red assay. *p < 0.05 compared to the cells without the treatment.
In addition, SBL increased the expression of major immunomodulators, such as iNOS, IL-1β, IL-6, TNF-α and MCP-1, in macrophages (Fig. 1C and 1D). It is known that these macrophage-secreted immunomodulators increase phagocytosis by macrophages, which is used as an indicator of macrophage activation (We et al., 2006).
Thus, we investigated the effect of SBL on macrophage phagocytosis through the neutral red assay. As shown in Fig. 1E, SBL was found to significantly increase macrophage phagocytosis. These results indicate that SBL activates macrophages (Fig. 1).
2. TLR2/4 are receptors related to immunomodulator production induced by SBL in RAW264.7 cells
Since TLR2/4 are known to be major receptors associated with macrophage activation (Li and Cherayil, 2003; Kakutani et al., 2012), the effect of TLR2/4 SBL-induced immunomodulator production was evaluated.
First, after suppressing TLR2 or TLR4 with C29 (TLR2 inhibitor) or TAK-242 (TLR4 inhibitor), cells were treated with SBL for 24 h. As shown in Fig. 2A-2D, TLR2 and TLR4 inhibition by C29 and TAK-242 dramatically attenuated NO production and the expression of iNOS, IL-1β, IL-6, and MCP-1 induced by SBL. In addition, we observed that SBL increased TLR2 and TLR4 expression (Fig. 2E and 2F).
Effect of TLR2 and TLR4 on SBL-mediated production of immunomodulators in RAW264.7 cells. (A, B, C, D) RAW264.7 cells were pretreated with C29 (TLR2 inhibitor) or TAK-242 (TLR4 inhibitor) for 2 h and then co-treated with SBL for 24 h. The level of NO or mRNA was measured using Griess assay and RT-PCR analysis, respectively. (E, F) RAW264.7 cells were treated with SBL for 24 h. mRNA level was measured using RT-PCR analysis. *p < 0.05 compared to the cells without the treatment.
The results shown in Fig. 2 indicate that SBL increases the production of immunomodulators by inducing TLR2/4 expression in the cells.
3. JNK is a major upstream kinase related to immunomodulator production induced by SBL in RAW264.7 cells
Since TLR2/4 are known to activate various signaling pathways, such as mitogen-activated protein kinases (MAPKs) and nuclear factor kappa B (NF-κB), to induce the production of immunomodulators in macrophages (Shen et al., 2017; Zhang et al., 2017; Bai et al., 2019; Yang et al., 2019), we analyzed the signaling pathway related to SBL-mediated immunomodulator production in RAW264.7 cells.
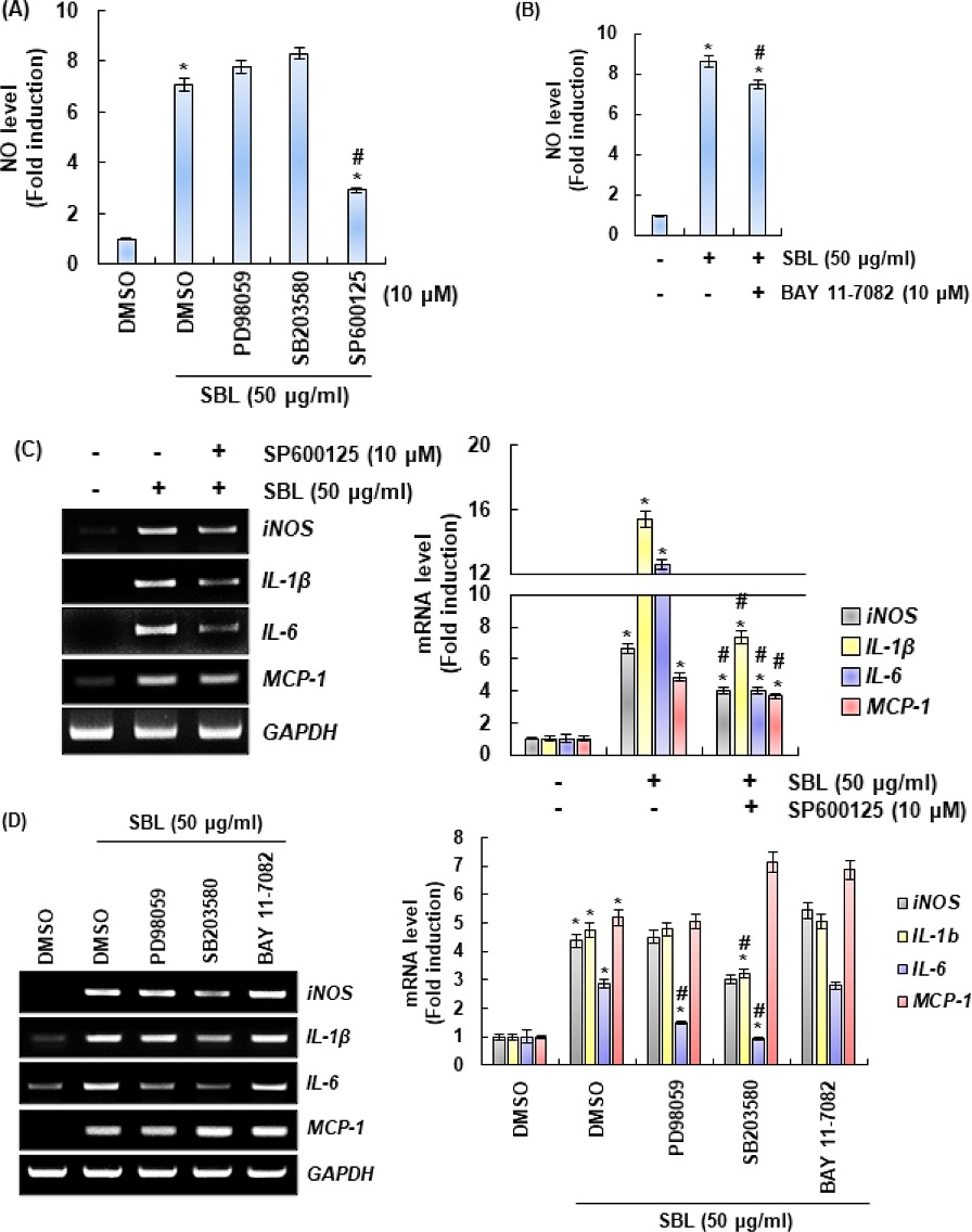
RAW264.7 cells was pretreated with PD98059 (ERK1/2 inhibitor), SB203580 (p38 inhibitor), SP600125 (JNK inhibitor), or BAY 11-7082 (NF-κB inhibitor) to inhibit each signaling pathway, and then treated with SBL for 24 h. As shown in Fig. 3A, SBL induced NO production regardless of whether ERK1/2 and p38 were inhibited. However, JNK inhibition reduced the level of NO produced by SBL. In addition, the inhibition of NF-κB resulted in slight inhibition of SBL-mediated NO production (Fig. 3B). The results shown in Fig. 3A and 3B suggest that JNK is the major signaling pathway associated with SBL-mediated immunomodulator production in macrophages.
Effect of MAPKs and NF-κB signaling pathways on SBL-mediated production of immunomodulators in RAW264.7 cells. RAW264.7 cells were pretreated with PD98059 (10 μM, ERK1/2 inhibitor), SB203580 (10 μM, p38 inhibitor), SP600125 (10 μM, JNK inhibitor) or BAY 11-7082 (10 μM, NF-κB inhibitor) for 2 h and then co-treated with SBL. (A, B) NO level was measured using Griess assay. (C) mRNA level was measured using RT-PCR analysis. (D) RAW264.7 cells were pretreated with PD98059 (10 μM, ERK1/2 inhibitor), SB203580 (10 μM, p38 inhibitor), SP600125 (10 μM, JNK inhibitor) or BAY 11-7082 (10 μM, NF-κB inhibitor) for 2 h and then co-treated with SBL. mRNA level was measured using RT-PCR analysis. *p < 0.05 compared to the cells without the treatment. #p < 0.05 compared to the cells with SBL treatment alone.
Thus, we investigated the effect of JNK on the expression of other immunomodulators induced by SBL. As shown in Fig. 3C, JNK inhibition reduced the expression of iNOS, IL-1β, IL-6, and MCP-1. Although ERK1/2, p38, and NF-κB signaling had no effect on SBL-induced NO production, we investigated the effects of these pathways on the production of other immunomodulators, such as iNOS, IL-1β, IL-6, and MCP-1.
As shown in Fig. 4D, ERK1/2 inhibition by PD98059 blocked IL-6 production by SBL, while SB230580-induced p38 inhibition attenuated SBL-mediated production of iNOS, IL-1β, and IL-6. However, NF-κB inhibition by BAY 11-7082 did not affect immunomodulator production. Therefore, the results depicted in Fig. 3 demonstrate that JNK is a major upstream kinase related to SBL-mediated immunomodulator production.
Effect of TLR2 and TLR4 on SBL-mediated JNK activation in RAW264.7 cells. (A): RAW264.7 cells were treated with SBL for the indicated times. JNK phosphorylation was measured using Western blot analysis. (B and C): RAW264.7 cells were pretreated with C29 (TLR2 inhibitor) or TAK-242 (TLR4 inhibitor) for 2 h and then co-treated with SBL for 3 h. JNK phosphorylation was measured using Western blot analysis. (D): RAW264.7 cells were treated with SBL for the indicated times. ERK1/2 and p38 phosphorylation were measured using Western blot analysis. (E): RAW264.7 cells were pretreated with C29 (TLR2 inhibitor) or TAK-242 (TLR4 inhibitor) for 2 h and then co-treated with SBL for 3 h. ERK1/2 and p38 phosphorylation were measured using Western blot analysis. *p < 0.05 compared to the cells without the treatment. #p < 0.05 compared to the cells with SBL treatment alone.
4. SBL-mediated JNK activation is dependent on TLR2/4 in RAW264.7 cells
We confirmed that SBL activated TLR2/4 and that JNK is a major upstream kinase involved in immunomodulator production in macrophages (Fig. 2 and 3).
Thus, we next analyzed whether SBL induces JNK activation. After treating cells with SBL for the indicated times, the phosphorylation level of JNK was investigated by western blot analysis. The results revealed that SBL phosphorylated JNK beginning at 1 h after the treatment (Fig. 4A).
Additionally, the effect of TLR2/4 on SBL-induced JNK phosphorylation was investigated by western blot analysis. As shown in Fig. 4B and 4C, inhibition of TLR2 by C29 or of TLR4 by TAK-242 significantly attenuated SBL-induced JNK phosphorylation. Because ERK1/2 and p38 signaling also partially influenced SBL-induced immunomodulator production, we investigated whether SBL activates ERK1/2 and p38 signaling.
As shown in Fig. 4D, SBL phosphorylated ERK1/2 and p38. In addition, TLR2 inhibition by C29 blocked SBL-induced phosphorylation of p38 but not that of ERK1/2, whereas TAK-242-mediated TLR4 inhibition attenuated SBL-induced phosphorylation of both p38 and ERK1/2. The results shown in Fig. 4 indicate that SBL may induce the activation of ERK1/2, p38, and JNK through TLR2/4.
5. The immunomodulator-inducing activity of SBL is similar to that of γ-PGA in RAW264.7 cells
As a well-known immune-enhancing agent, γ-PGA activates macrophages by increasing the production of immunomodulators (Jeon et al., 2015).
Thus, we compared the immunomodulator-inducing activity of SBL with that of γ-PGA to determine the degree of SBL’s immune-enhancing activity. As shown in Fig. 5A and 5B, the production of NO, iNOS, and IL-1β induced by SBL was found to be slightly higher than that induced by γ-PGA; conversely, SBL-mediated IL-6 and MCP-1 production was slightly lower than that mediated by γ-PGA. However, given the results overall, the immune-enhancing activity of SBL appears to be similar to that of γ-PGA.
Comparison of immune-enhancing activity of SBL and γ-PGA in RAW264.7 cells. RAW264.7 cells were treated with SBL and γ-PGA for 24 h. RAW264.7 cells were treated with SBL and γ-PGA for 24 h. (A): NO level was measured using Griess assay. (B): mRNA level was measured using RT-PCR analysis. *p < 0.05 compared to the cells without the treatment.
6. SBL inhibits LPS-induced overproduction of immunomodulators in RAW264.7 cells
If immunomodulator secretion by macrophages is excessive or abnormal, an inflammatory response occurs, with continual inflammation leading to chronic inflammation-related diseases.
Thus, we evaluated the effect of SBL on LPS-induced immunomodulator production in macrophages. As shown in Fig. 6A and 6B, SBL suppressed excessive production of NO, iNOS, and IL-1β. Since it is known that excessive immunomodulator production induced by LPS is also dependent on the activation of TLR2 or TLR4, we investigated the effect of SBL on LPS-induced expression of TLR2 and TLR4.
Anti-inflammatory activity of SBL in LPS-stimulated RAW264.7 cells. RAW264.7 cells were pre-treated with SBL for 4 h and then co-treated with PBS or LPS for 20 h. (A): NO level was measured using Griess assay. (B and C): mRNA level was measured using RT-PCR analysis. *p < 0.05 compared to the cells without the treatment.
As shown in Fig. 6C, TLR2 and TLR4 expression was induced in cells treated with LPS alone, but SBL inhibited the expression of TLR2 and TLR4 induced by LPS. The results shown in Fig. 6 indicate that SBL suppresses excessive production of immunomodulators secreted by macrophages during excessive immune responses.
7. Analysis of total phenolic, flavonoid, and tannin contents
Since polyphenols, flavonoids, and tannins in natural products are known to enhance the body’s immune response to external pathogens (Kaneko et al., 2017; Ding et al., 2018; Reyes et al., 2018), we analyzed the contents of phenols, flavonoids, and tannins in SBL. As shown in Fig. 7A, the total phenolic and flavonoid contents were confirmed to be 40.1 ± 0.7 and 67.5 ± 0.7 ㎍/㎎ extract, respectively. Moreover, tannic acid was also analyzed in SBL, the contents of which were approximately 14.58 ± 1.27 ㎍/㎎ (RSD = 1.04) extracts.
DISCUSSION
The innate immune response is the first defense system to protect the human body from harmful external pathogens, such as pathogenic microorganisms and viruses. Of the immune cells responsible for the innate immune response, macrophages are known to protect the human body through the process of recognizing, engulfing, and killing pathogenic microorganisms or viruses (Nau et al., 2002).
Activated macrophages secrete various immunomodulators, such as NO, iNOS, IL-1β, IL-6, TNF-α, and MCP-1, to combat pathogens. NO synthesized by iNOS has been reported to directly kill pathogenic microorganisms and cancer cells (Gong et al., 2017).
IL-1β is directly involved in the activation of T cells, NK cells, and B cells (Papayianni, 1996; Delgado et al., 2003). IL-6 is known to promote the proliferation and differentiation of T cells and B cells (Li et al., 2017). TNF-α promotes the production of various immunomodulators and enhances the function of macrophages and monocytes, thereby increasing immune system activity (Mosser, 2003). MCP-1 is directly involved in transferring monocytes to inflammatory sites and has been reported to be essential for the Th1 immune response (Huang et al., 2001).
Taken together, these reports suggest that the immunomodulators secreted by macrophages may enhance immune function. Here, we have shown that SBL increases the production of immunomodulators, such as NO, iNOS, IL-1β, IL-6, TNF-α, and MCP-1, and phagocytosis by macrophages (Fig. 1). These findings demonstrate that SBL can enhance immune functions through activating macrophages.
Macrophage activation begins by recognizing various stimuli, including pathogenic microorganisms and viruses. Macrophages have receptors, such as TLR2, TLR4 complement receptor 3, Mannose receptor, and Dectin-1, that recognize these stimuli on the cell membrane. In fact, many natural products have been reported to stimulate TLR2 and TLR4 in macrophages to induce immunomodulator production.
Physalis alkekengi L induces IL-6 and TNF-α through activation of TLR2 and TLR4 (Yang et al., 2019). It has been reported that TLR4 is involved the production of IL-6 and TNF-α by macrophages in Astragalus polysaccharides (Zhou et al., 2017). In addition, Cordyceps militaris polysaccharides have been reported to activate macrophages through TLR2 (Lee and Hong, 2011). Stimulation of TLR2 and TLR4 on macrophages activates intracellular downstream signaling pathways, such as the MAPK and NF-κB pathways, subsequently inducing immunomodulator production (Shen et al., 2017; Yang et al., 2019).
Taken together, these studies suggest that TLR2 and TLR4 may be important receptors for macrophage activation. Here, we demonstrated that SBL-induced immunomodulator production in macrophages was blocked by inhibiting TLR2 and TLR4 (Fig. 2) and by suppressing JNK (Fig. 3). Furthermore, SBL-induced JNK activation was attenuated when TLR2 and TLR4 were suppressed (Fig. 4). These results are evidence that SBL activates JNK through stimulating TLR2 and TLR4 in macrophages to induce immunomodulator production.
Macrophages have been reported to have biological functions in two aspects: Inflammatory response and immune enhancement (Kasimu et al., 2017). In other words, normal activation of macrophages contributes to enhancing immune response, but excessive production of immunomodulators through abnormal immune responses by macrophages leads to the development of diseases associated with chronic inflammation.
Thus, we investigated how SBL affects immunomodulator production when excessive immune response is induced by LPS. We observed that SBL inhibits the excessive production of immunomodulators in LPS-stimulated macrophages (Fig. 6). These results indicate that SBL may be able to suppress excessive immune response.
In fact, since LPS also induces the production of immunomodulators through activating TLR2 and TLR4, the result that SBL suppresses LPS-induced immunomodulator production was unexpected. However, we found that SBL inhibits LPS-induced TLR2 and TLR4 expression when compared to that of cells treated with LPS alone. Therefore, under normal conditions, SBL may act as an antagonist of TLR2/4, whereas in excessive immune response conditions caused by external stimuli such as LPS, SBL acts as an inhibitor of TLR2/4.
In addition, reports suggest that many natural products have both immune-enhancing activity and excessive immune response-suppressing activity. For example, mushrooms containing various polysaccharides and Tripterygium wilfordii have been reported to induce the production of various immunomodulators, including NO, in macrophages under normal conditions, but they inhibit immunomodulator production in the presence of external stimuli such as LPS (Lull et al., 2005; Shao et al., 2008).
In conclusion, the present results demonstrate that SBL has two immunoregulatory activities. First, SBL activates JNK through the stimulation of TLR2 and TLR4 and continuously increases the production of immunomodulators in macrophages, indicating that SBL can contribute to enhancing the immune function of the human body through activating macrophages. Second, SBL suppresses excessive immune response by blocking overproduction of immunomodulators during abnormal immune response. It is known that a weakened immune system can lead to infectious diseases and cancer. However, when the immune system is overactivated, chronic inflammatory diseases and autoimmune diseases can occur. Thus, the balance of the human immune system is important to maintain human health (Haddad et al., 2005).
Due to its immunostimulatory activity under normal conditions and immunosuppressive activity during excessive immune response, SBL may be used as a natural agent to maintain balance in the immune system.
Acknowledgments
This study was supported by Basic Science Research Program through the National Research Foundation of Korea (NRF) funded by the Ministry of Education (NRF-2019R1D1A3A03103685 and NRF-2018R1A6A1A03024862).
References
-
Bai Y, Jiang Y, Liu T, Li F, Zhang J, Luo Y, Zhang L, Yan G, Feng Z, Li X, Wang X and Hu W. (2019). Xinjiang herbal tea exerts immunomodulatory activity via TLR2/4-mediated MAPK signaling pathways in RAW264.7 cells and prevents cyclophosphamide-induced immunosuppression in mice. Journal of Ethnopharmacology. 228:179-187.
[https://doi.org/10.1016/j.jep.2018.09.032]
-
Bordet E, Frétaud M, Crisci E, Bouguyon E, Rault S, Pezant J, Pleau A, Renson P, Giuffra E, Larcher T, Bourge M, Bourry O, Boulesteix O, Langevin C, Schwartz-Cornil I and Bertho N. (2019). Macrophage-B cell interactions in the inverted porcine lymph node and their response to porcine reproductive and respiratory syndrome virus. Frontiers in Immunology. 10:953. https://www.frontiersin.org/articles/10.3389/fimmu.2019.00953/full, (cited by 2021 March 15).
[https://doi.org/10.3389/fimmu.2019.00953]
-
Cheng X, Li H, Yue X, Xie J, Zhang Y, Di H and Chen D. (2010). Macrophage immunomodulatory activity of the polysaccharides from the roots of Bupleurum smithii var. parvifolium. Journal of Ethnopharmacology. 130:363-368.
[https://doi.org/10.1016/j.jep.2010.05.019]
-
Craxton A, Magaletti D, Ryan EJ and Clark EA. (2003). Macrophage- and dendritic cell-dependent regulation of human B-cell proliferation requires the TNF family ligand BAFF. Blood. 101:4464-4471.
[https://doi.org/10.1182/blood-2002-10-3123]
-
Delgado AV, McManus AT and Chambers JP. (2003). Production of tumor necrosis factor-alpha, interleukin 1-beta, interleukin 2, and interleukin 6 by rat leukocyte subpopulations after exposure to substance P. Neuropeptides. 37:355-361.
[https://doi.org/10.1016/j.npep.2003.09.005]
- Ding S, Jiang H and Fang J. (2018). Regulation of immune function by polyphenols. Journal of Immunology Research. 2018:1264074. https://www.hindawi.com/journals/jir/2018/1264074/, (cited by 2021 March 15).
-
Geng L, Hu W, Liu Y, Wang J and Zhang Q. (2018). A heteropolysaccharide from Saccharina japonica with immunomodulatory effect on RAW264.7 cells. Carbohydrate Polymers. 201:557-565.
[https://doi.org/10.1016/j.carbpol.2018.08.096]
-
Gong W, Han R, Li H, Song J, Yan H, Li G, Liu A, Cao X, Guo J, Zhai S, Cheng D, Zhao Z, Liu C and Liu J. (2017). Agronomic traits and molecular marker identification of wheat-Aegilops caudata addition lines. Frontiers in Plant Science. 8:1743. https://www.frontiersin.org/articles/10.3389/fpls.2017.01743/full, (cited by 2021 March 15).
[https://doi.org/10.3389/fpls.2017.01743]
-
Guerriero JL. (2019). Macrophages: Their untold story in T cell activation and function. International Review of Cell and Molecular Biology. 342:73-93.
[https://doi.org/10.1016/bs.ircmb.2018.07.001]
-
Haddad PS, Azar GA, Groom S and Boivin M. (2005). Natural health products, modulation of immune function and prevention of chronic diseases. Evidence-Based Complementary and Alternative Medicine. 2:513-520.
[https://doi.org/10.1093/ecam/neh125]
-
Hirayama D, Iida T and Nakase H. (2018). The phagocytic function of macrophage-enforcing innate immunity and tissue homeostasis. International Journal of Molecular Sciences. 19:92. https://www.mdpi.com/1422-0067/19/1/92, (cited by 2021 March 15).
[https://doi.org/10.3390/ijms19010092]
-
Hong SH, Ku JM, Kim HI, Ahn CW, Park SH, Seo HS, Shin YC and Ko SG. (2017). The immune-enhancing activity of Cervus nippon mantchuricus extract(NGE) in RAW264.7 macrophage cells and immunosuppressed mice. Food Research International. 99:623-629.
[https://doi.org/10.1016/j.foodres.2017.06.053]
-
Huang D, Wang J, Kivisakk P, Rollins BJ and Ransohoff RM. (2001). Absence of monocyte chemoattractant protein 1 in mice leads to decreased local macrophage recruitment and antigen-specific T helper cell type 1 immune response in experimental autoimmune encephalomyelitis. Journal of Experimental Medicine. 193:713-726.
[https://doi.org/10.1084/jem.193.6.713]
-
Jeon JH, Lee HR, Cho MH, Park OK, Park JC and Rhie GE. (2015). The poly-γ-d-glutamic acid capsule surrogate of the Bacillus anthracis capsule is a novel toll-like receptor 2 agonist. Infection and Immunity. 83:3847-3856.
[https://doi.org/10.1128/IAI.00888-15]
-
Kaneko A, Matsumoto T, Matsubara Y, Sekiguchi K, Koseki J, Yakabe R, Aoki K, Aiba S and Yamasaki K. (2017). Glucuronides of phytoestrogen flavonoid enhance macrophage function via conversion to aglycones by β-glucuronidase in macrophages. Immunity, Inflammation and Disease. 5:265-279.
[https://doi.org/10.1002/iid3.163]
-
Kakutani R, Adachi Y, Takata H, Kuriki T and Ohno N. (2012). Essential role of Toll-like receptor 2 in macrophage activation by glycogen. Glycobiology. 22:146-159.
[https://doi.org/10.1093/glycob/cwr122]
-
Kasimu R, Chen C, Xie X and Li X. (2017). Water-soluble polysaccharide from Erythronium sibiricum bulb: Structural characterisation and immunomodulating activity. International Journal of Biological Macromolecules. 105:452-462.
[https://doi.org/10.1016/j.ijbiomac.2017.07.060]
-
Lapaque N, Walzer T, Méresse S, Vivier E, and Trowsdale J. (2009). Interactions between human NK cells and macrophages in response to Salmonella infection. Journal of Immunology. 182:4339-4348.
[https://doi.org/10.4049/jimmunol.0803329]
-
Lee JS and Hong EK. (2011). Immunostimulating activity of the polysaccharides isolated from Cordyceps militaris. International Immunopharmacology. 11:1226-1233.
[https://doi.org/10.1016/j.intimp.2011.04.001]
-
Li Q and Cherayil BJ. (2003). Role of toll-like receptor 4 in macrophage activation and tolerance during Salmonella enterica serovar Typhimurium infection. Infection and Immunity. 71:4873-4882.
[https://doi.org/10.1128/IAI.71.9.4873-4882.2003]
-
Liu C, Chen J, Chen L, Huang X and Cheung PCK. (2016). Immunomodulatory activity of polysaccharide-protein complex from the mushroom sclerotia of Polyporus rhinocerus in murine macrophages. Journal of Agricultural and Food Chemistry. 64:3206-3214.
[https://doi.org/10.1021/acs.jafc.6b00932]
-
Li Y, Meng T, Hao N, Tao H, Zou S, Li M, Ming P, Ding H, Dong J, Feng S, Li J, Wang X and Wu J. (2017). Immune regulation mechanism of Astragaloside IV on RAW264.7 cells through activating the NF-κB/MAPK signaling pathway. International Immunopharmacology. 49:38-49.
[https://doi.org/10.1016/j.intimp.2017.05.017]
-
Lull C, Wichers HJ and Savelkoul HFJ. (2005). Anti-inflammatory and immunomodulating properties of fungal metabolites. Mediators of Inflammation. 2:63-80.
[https://doi.org/10.1155/MI.2005.63]
-
Mosser DM. (2003). The many faces of macrophage activation. Journal of Leukocyte Biology. 73:209-212.
[https://doi.org/10.1189/jlb.0602325]
-
Nau GJ, Richmond JFL, Schlesinger A, Jennings EG, Lander ES and Young RA. (2002). Human macrophage activation programs induced by bacterial pathogens. Proceedings of the National Academy of Sciences of the United States of America. 99:1503-1508.
[https://doi.org/10.1073/pnas.022649799]
-
Papayianni A. (1996). Cytokines, growth factors, and other inflammatory mediators in glomerulonephritis. Renal Failure. 18:725-740.
[https://doi.org/10.3109/08860229609047702]
-
Park YS, Jung ST, Kang SG, Heo BK, Arancibia-Avila P, Toledo F, Drzewiecki J, Namiesnik J and Gorinstein S. (2008). Antioxidants and proteins in ethylene-treated kiwifruits. Food Chemistry. 107:640-648.
[https://doi.org/10.1016/j.foodchem.2007.08.070]
-
Reyes AWB, Hop HT, Arayan LT, Huy TXN, Min WG, Lee HJ, Chang HH and Kim S. (2018). Tannic acid-mediated immune activation attenuates Brucella abortus infection in mice. Journal of Veterinary Science. 19:51-57.
[https://doi.org/10.4142/jvs.2018.19.1.51]
-
Shao D, Dunlop WD, Lui EMK and Bernards MA. (2008). Immunostimulatory and anti-inflammatory polysaccharides from Tripterygium wilfordii.: Comparison with organic extracts. Pharmaceutical Biology. 46:8-15.
[https://doi.org/10.1080/13880200701729588]
-
Shen T, Wang G, You L, Zhang J, Ren H, Hu W, Qiang Q, Wang X, Jia L, Gu Z and Zhao X. (2017). Polysaccharide from wheat bran induces cytokine expression via the toll-like receptor 4-mediated p38 MAPK signaling pathway and prevents cyclophosphamide-induced immunosuppression in mice. Food and Nutrition Research. 61:1344523. https://www.tandfonline.com/doi/full/10.1080/16546628.2017.1344523, (cited by 2021 March 15).
[https://doi.org/10.1080/16546628.2017.1344523]
-
Taylor EL, Megson IL, Haslett C and Rossi AG. (2003). Nitric oxide: A key regulator of myeloid inflammatory cell apoptosis. Cell Death and Differentiation. 10:418-430.
[https://doi.org/10.1038/sj.cdd.4401152]
-
Wang D, Pan W, Mehmood S, Cheng X and Chen Y. (2018). Polysaccharide isolated from Sarcodon aspratus induces RAW264.7 activity via TLR4-mediated NF-κB and MAPK signaling pathways. International Journal of Biological Macromolecules. 120:1039-1047.
[https://doi.org/10.1016/j.ijbiomac.2018.08.147]
-
We M, Cheng T, Cheng S, Lian T, Wang L and Chiou S. (2006). Immunomodulatory properties of Grifola frondosa in submerged culture. Journal of Agricultural and Food Chemistry. 54:2906-2914.
[https://doi.org/10.1021/jf052893q]
-
Yang F, Li X, Yang Y, Ayivi-Tosuh SM, Wang F, Li H and Wang G. (2019). A polysaccharide isolated from the fruits of Physalis alkekengi L. induces RAW264.7 macrophages activation via TLR2 and TLR4-mediated MAPK and NF-κB signaling pathways. International Journal of Biological Macromolecules. 140:895-906.
[https://doi.org/10.1016/j.ijbiomac.2019.08.174]
-
Zhang M, Tian X, Wang Y, Wang D, Li W, Chen L, Pan W, Mehmood S and Chen Y. (2017). Immunomodulating activity of the polysaccharide TLH-3 from Tricholoma lobayense in RAW264.7 macrophages. International Journal of Biological Macromolecules. 107:2679-268.
[https://doi.org/10.1016/j.ijbiomac.2017.10.165]
-
Zhang ZX, Feng K, Sui XJ, Wang WS, Wang L, Wang DH, Luo XM and Chen XF. (2018). New triterpenoids from Staphylea bumalda flower buds and their neuroprotective activity against H2O2-induced injury in vitro. Archives of Pharmacal Research. 41:1162-1169.
[https://doi.org/10.1007/s12272-018-1086-3]
-
Zhou L, Liu Z, Wang Z, Yu S, Long T, Zhou X and Bao Y. (2017). Astragalus polysaccharides exerts immunomodulatory effects via TLR4-mediated MyD88-dependent signaling pathway in vitro and in vivo. Scientific Reports. 7:44822. https://www.nature.com/articles/srep44822, (cited by 2021 March 15).
[https://doi.org/10.1038/srep44822]

